2025年9月20日,由中央财经大学教务处主办,中央财经大学国际经济与贸易学院承办、国贸学社协办的2025年全国高校商业精英挑战赛国际贸易竞赛中央财经大学校园赛,在中央财经大学沙河校区成功举办。
全球高校商业精英挑战赛国际贸易竞赛是由中国国际贸易促进委员会商业行业委员会牵头主办的学科竞赛活动。该竞赛纳入了高教学会学科竞赛排行榜,每年全国众多高校组织参加该项比赛,具有较大影响力。全球高校商业精英挑战赛国际贸易竞赛也是中央财经大学2025年度“一院一赛”立项项目,由学校教务处主办,国际经济与贸易学院承办,国贸学社协办。本次比赛围绕技术性贸易壁垒、标准国际化、贸易投资促进和参与全球经济治理等当前国际贸易领域的核心问题展开,与我校培养创新型、应用型和复合型国际经贸人才培养目标相契合,通过竞赛能够增进学生对国际经贸知识的理解,提高学生解决实际问题的能力。

全国高校商业精英挑战赛官方网站首页
本年度,国际经济与贸易学院面向全校学生组织参加技术性贸易措施评议与标准国际化赛道、RCEP国际市场开拓策划赛道、国际贸易与商务专题赛道等三个赛道的比赛,吸引了来自全校各专业近100余名同学报名参赛,70余人通过了知识赛并组建参赛队伍,以团队的形式参加校园赛。
截至9月8日,共收到来自全校14支队伍提交的校园赛作品,覆盖了三个赛道。承办方邀请了具有本赛事丰富指导经验的校外老师和两名校内国际贸易专业老师作为通讯评审专家,评选出10支队伍进入校园赛现场评审环节。9月20日,在中央财经大学沙河校区二教302举行了校园赛现场评审。评审现场,国际经济与贸易学院国际贸易系主任钟腾龙副教授首先介绍了比赛背景和规则,以及校园赛筹备情况;国际经济与贸易学院团委书记赵子琦老师代表院团委发言,感谢来自全校各专业同学关注和参加本次比赛,并承诺院团委将做好比赛各方面工作,确保比赛顺利举行。接着,9支队伍分别汇报了参赛报告或者论文,3位国际贸易和国际商务专业老师对每支队伍的作品给出了专业评价和建议,现场评审持续近3小时。

比赛现场照片
现场评审产生了本年度全国高校商业精英挑战赛国际贸易竞赛中央财经大学校园赛的一、二、三等奖,其中一等奖2支队伍,二等奖3支队伍,三等奖4支队伍。优秀队伍还将被推荐参加全国预选赛,全国预选赛于10月份举行。通过预选赛的队伍将与来自全国各高校的参赛队伍逐鹿全国总决赛。
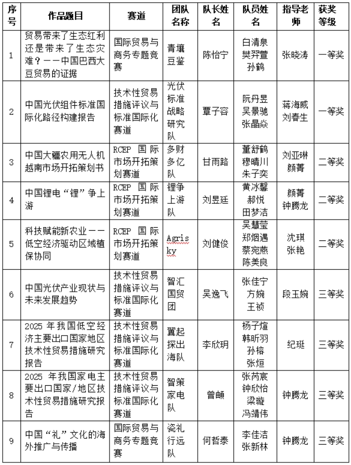
2025年全国高校商业精英挑战赛国际贸易竞赛中央财经大学校园赛获奖情况

撰稿:钟腾龙
初审:王峰 易彦
终审:李瑞琴